一文读懂NMN(NMN介绍、NMN副作用、NMN功效)

Cell和Nature上的大量研究发现:NMN能有效延缓衰老引起的各种问题。哈佛医学院的研究发现NMN逆转了衰老,因此NMN又被称为长生不老药。事实上这种物质是人体固有的,一些水果和蔬菜也富含。

NMN是烟酰胺单核苷酸Nicotinamide mononucleotide的简称,分子量334.2192,它是人体内固有的物质,也富含在一些水果和蔬菜中。在人体中NMN是NAD+的前体,其功能是通过NAD+体现。

NMN分子结构

1、NMN的名词解释

中文名称:beta-烟酰胺单核苷酸

中文别名:β-烟酰胺单核苷酸; 烟酰胺核苷酸

英文名称:beta-nicotinamide mononucleotide

2、NMN是NAD+的前体

NAD+又叫辅酶Ⅰ,全称烟酰胺腺嘌呤二核苷酸,又称二磷酸烟苷,存在每一个细胞中参与上千项反应。NAD+是三羧酸循环的重要辅酶,促进糖、脂肪、氨基酸的代谢,参与能量的合成;NAD+又是辅酶I消耗酶的唯一底物(DNA修复酶PARP的唯一底物、长寿蛋白Sirtuins的唯一底物、环ADP核糖合成酶CD38/157的唯一底物)。

目前,在辅酶领域建树颇丰的科学家王骏,至今已有近40年的酶法技术经验,拥有美国威斯康星大学麦迪逊分校分子生物学博士学位。同时也是目前全球唯一一家具备完整的酶制剂产业链的企业——基因港的总裁兼核心科学家。

以体外辅酶再生系统为例,基因港可低成本地多次重复使用ATP和NADA/NADPH,使昂贵的辅酶成本不再成为瓶颈,从而实现产品的产业化。

3、NAD+对人体的主要影响

三羧酸循环是人体三大营养(糖类、脂类、氨基酸)的最终代谢通路,也是糖类、脂类和氨基酸代谢联系的枢纽,三羧酸循环在体内提供了超过95%的能量,是生命体的能量枢纽。

三羧酸循环
  • 富含NMN的食物
根据FDA的等效原则,一个70Kg的成年人每天应补充600mg的NMN,一个成年人补充同等量的NMN,则需要吃掉32~128kg的毛豆,或者54~240kg的西兰花。而且这还是在保证完全吸收的情况下,这显然是不现实的,补充非食物来源的NMN显得尤为重要。
  • NMN在人体内的代谢途径
NAD+早在1904年发现并命名,其功能被持续发现,围绕NAD+的研究诞生了六位诺贝尔奖得主,所以NAD+有叫诺加因子。

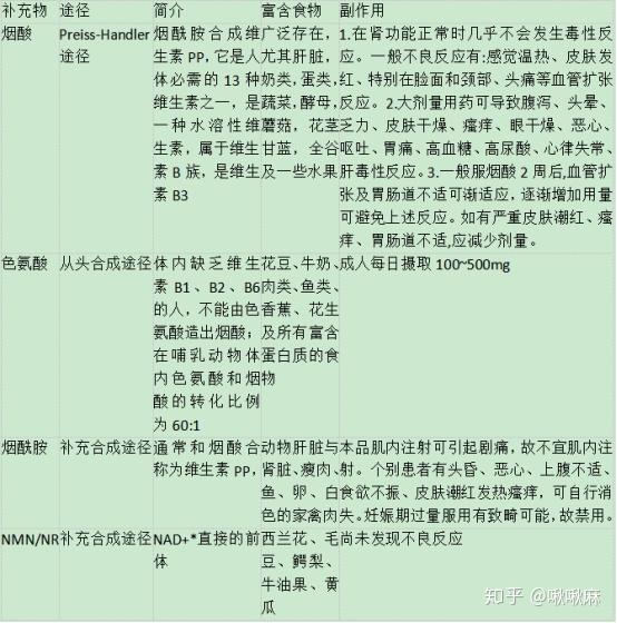
NMN作为NAD+的前体,其功能也是通过NAD+来体现,NNM和NAD+的代谢是联系在一起的。NAD+在人体内的有三个独立的代谢途径:Preiss-Handler途径、从头合成途径和补救合成途径。

NAD+三个独立代谢途径

Preiss-Handler途径

  • 1957~1958年由Preiss及Hsndler发现,因此命名为Preiss-Handler途径。该途径从烟酸开始,经过烟酸磷酸核糖基转移酶(NAPRT)催化变成烟酸单核苷酸,经过NMNATI1~3酶的催化,变成烟酸腺嘌呤二核苷酸,然后再被催化成NAD+。

从头合成途径

  • 该途径又叫犬尿氨酸途径。从食物中摄取的色氨酸开始,依次经过N-甲酰犬尿氨酸、L-犬尿氨酸、5-羟基-2-氨基苯甲酸、ACMS后变成喹啉酸,然后喹啉酸进入Preiss-Handler途径。色氨酸转成N-甲酰犬尿氨酸的IDO和TDO途径是从头合成途径的限制性步骤,ACMS也可以进入三羧酸循环。

补救合成途径

  • NAD+经过三个消耗途径(sirtuins,PARPs, and the cADPR )后变成烟酰胺,然后经过NAMPT催化后,变成NMN,NMN同样通过NMNAT1~3酶的催化转变成NAD+完成循环。有研究表明补救合成途径产生NAD+占人体NAD+总量的85%,补救合成途径中NAMPT酶是这个循环的限制步骤。NAD+的含量在这三个独立途径下保持平衡,补救合成途径是人体NAD+主要来源。NAD+会在一个75kg的成年人体内重复合成2~4次达到3g的水平。

NAD+水平随着年龄降低

NAD+对人体健康发挥着根本性的影响,但是随着年龄的增长NAD+在人体内的含量逐渐降低,线粒体和细胞核之间的交流受损,NAD+的减少也损害了细胞产生能量的能力,从而导致衰老和疾病,这也可能是我们变老的原因。

NAD+的降低带来一系列健康问题

研究发现随着年龄的增长NAD+骤减的原因是随着年龄增长NAD+消耗路径中的CD38对NAD+的消耗成倍增加,也能导致NAD+在人体内的含量降低。

4、NAD+补充方式

NAD+补充方式比较

从补充NAD+的角度来讲,可以补充NAD+三个代谢循环的四类前体烟酸、色氨酸、烟酰胺和NMN/NR。烟酸、烟酰胺和色氨酸在摄入量上都有一定的限制水平,烟酸(NA)和GPR109A的结合会导致患者严重的潮红,而过多的摄取色氨酸、烟酰胺也会存在副作用。烟酰胺(NAM)会造成对Sirtuins的抑制从而引起肝脏中毒。

烟酸通过Preiss-Handler途径变成NMN,而色氨酸通过从头合成途径变成NMN,烟酰胺和NMN/NR通过从补救合成途径变成NMN,而补救合成途径生成的NAD+占到体内NAD+来源的85%,显然作为补充合成途径的关键物质NMN/NR是补充体内NAD+的理想选择。由于NAMPT是补充合成路径的限速酶,补充烟酰胺(NAM)无法绕过NAMPT的瓶颈,NNM/NR是一个更有竞争力的选择。

NR和NMN补充NAD+的方式比较

与其他物质而言,NMN和NR是补充NAD+更直接的途径。NR进入人体内后需要NPK1~2磷酸化后变成NMN,而且线粒体内没有NPK1和NPK2的酶使NR转成NMN。更为关键的是,NR口服后,大部分并不是转变成NMN,而是被消化成了NAM。

NMN是补充NMN*有效的方式

相较NAD+的其他补充方式,NMN绕过了NAMPT限速酶的瓶颈,可以迅速补充体内NAD+,在一个2017年的研究中补充NMN四天后,体内的NAD+和SIRT1的活性显著增加,服用NMN的老年老鼠的NAD+和SIRT1的活性水平高于没有服用NMN的年轻小鼠。

NMN可以被迅速吸收

NMN在体内的吸收非常迅速,可以迅速提高体内NAD+水平:

A,通过消化系统完好无损地吸收;
B,2~3分钟进入血液;
C,15分钟内提升组织中的NMN含量;
D,迅速提升血液、肝脏等器官中的NAD+水平;
口服NMN后NMN和NAD+浓度曲线

5、NMN对健康的重要影响

物质和能量代谢

NMN进入体内变成NAD+后对能量和物质代谢产生重要作用。仅就三羧酸循环而言,三羧酸循环是人体三大营养(糖类、脂类、氨基酸)的*终代谢通路,也是糖类、脂类和氨基酸代谢联系的枢纽,三羧酸循环同时为有机体提供了大量能量是有机体能量枢纽。线粒体内的辅酶I(NAD)在TCA循环中接受电子传递还原成还原型辅酶I(NADH),1 mol辅酶I(NAD)可以生成3 mol ATP,是细胞生命活动能量的重要来源。

预防年龄相关的生理衰退

许多研究已经证实,NAD+在人体内的含量降低随着年龄降低,补充NMN的小鼠表现出体重减少、能量增加、更好的血糖控制水平,NMN扭转了年龄造成的生理性衰退。而NAD+的消耗酶(PARP、cADPR和Sirtuins)在代谢,炎症,应激和损伤反应的生物过程中发挥重要作用,对调节细胞周期和抗衰老有重要作用。一般研究认为NMN抗衰老的机制是通过以下三个利用NAD+的酶来发挥作用。

DNA修复酶

NAD+是ADP核糖基转移酶或核糖基聚合酶(PARP)的唯一底物,PARP位于多种细胞细胞核内,当自由基和氧化剂对细胞造成损伤时,DNA单链会发生断裂,PARP会被激活。激活的PARP利用辅酶I(NAD+)作为底物转移ADP核糖基到目标蛋白上,同时生成烟酰胺(Nam),这些目标蛋白参与DNA修复、基因表达、细胞周期进展、细胞存活、染色体重建和基因稳定性等多种功能。有研究表明PARP对治疗癌症有积极作用,在各种癌症相关过程中发挥多功能作用,包括DNA修复,重组,细胞增殖或细胞死亡。哈佛大学医院的Sinclari博士研究发现:补充NMN修复了辐射对小鼠DNA的损伤,使得它与健康小鼠无异。

环ADP核糖合成酶

NAD+是环ADP核糖合成酶(cADPRsynthases)或环核糖聚合酶(cADP合酶)的唯一底物。环ADP核糖合成酶由一对细胞外酶组成,称为淋巴细胞抗原CD38和CD157,它们以NAD为底物生成环ADP核糖,是细胞周期和胰岛素的第二信使。

去乙酰化酶

NAD+是长寿Ⅲ蛋白型赖氨酸去乙酰化酶Sirtuins的唯一底物。Sirtuins存在于哺乳动物中,由275个氨基酸组成,有7种不同的亚型(SIRT1-SIRT7),SIRT3-SIRT5存在线粒体中,SITR6和SITR7存在于细胞核中,SITR1存在于细胞质中。Sirtuins在细胞抗逆性、能量代谢、细胞凋亡和衰老过程中具有重要作用,故被称为长寿蛋白。SIRT1可激活PARP-1来进行DNA双链的高效修复,SIRT13~5可以作为肿瘤的抑制物。

引用文献
1,NAD+ in aging, metabolism, and neurodegeneration
2,Loss of NAD Homeostasis Leads to Progressive and ReversibleDegeneration of Skeletal Muscle
3,Nicotinamide Mononucleotide, a Key NAD+ Intermediate, Treats the Pathophysiology of Diet- and Age-Induced Diabetes in Mice
4,CD38 Dictates Age-Related NAD Decline and Mitochondrial Dysfunction through an SIRT3-Dependent Mechanism
5,Nicotinic acid, nicotinamide, and nicotinamideriboside: amolecular evaluation of NAD+ precursor vitamins in human nutrition.Bogan KL,Brenner C Annu Rev Nutr. 2008; 28():115-30.
6,Resistance Exercise Training Alters Mitochondrial Function in HumanSkeletal Muscle
7,Pathways and subcellular compartmentation of NADbiosynthesis in human cells: from entry of extracellular precursors tomitochondrial NAD generation.
8,Loss of NAD Homeostasis Leads to Progressive andReversible Degeneration of Skeletal Muscle (Fredrick 2016)
9,Digestion andabsorption of NAD by the small intestine of the rat (Henderson, 1983)
10, Effects of a widerange of dietary nicotinamide riboside (NR) concentrations on metabolicflexibility and white adipose tissue (WAT) of mice fed a mildly obesogenic diet
11,Nicotinamide Mononucleotide, an NAD+ Precursor, Rescues Age-AssociatedSusceptibility to AKI in a Sirtuin 1-Dependent Manne
12‍,The NAD+ Precursor Nicotinamide Riboside Enhances OxidativeMetabolism and Protects against High-Fat Diet-Induced Obesity
13‍,Long-Term Administration of Nicotinamide Mononucleotide MitigatesAge-Associated Physiological Decline in Mice.Cell Metabolism, v.24, no.6, 2016Dec 13, p.795(12)
14,In vivo NAD assay reveals the intracellular NAD contents and redoxstate in healthy human brain and their age dependences. Zhu, X.H., Lu, M., Lee,B.Y., Ugurbil, K., and Chen, W. Proc. Natl. Acad. Sci. USA. 2015; 112:2876–2881
15,Specific ablation of Nampt in adult neural stem cells recapitulatestheir functional defects during aging. Stein, L.R. and Imai, S. EMBO J. 2014;33: 1321–134
16, Crosstalk between poly(ADP-ribose) polymerase and sirtuin enzymes.Cantó, C., Sauve, A.A., and Bai, P. Mol. Aspects Med. 2013; 34: 1168–1201
17, New insights into the molecular and cellular functions ofpoly(ADP-ribose) and PARPs.
Gibson, B.A. andKraus, W.L. Nat. Rev. Mol. Cell Biol. 2012; 13: 411–424
18,Therapeutic applications of PARP inhibitors: anticancer therapy andbeyond. Curtin, N.J. and Szabo, C. Mol. Aspects Med. 2013; 34: 1217–1256
19, A conserved NAD+ binding pocket that regulates protein-proteininteractions during aging
20, Evolution and function of the ADP ribosyl cyclase/CD38 gene familyin physiology and pathology. Malavasi, F., Deaglio, S., Funaro, A., Ferrero,E., Horenstein, A.L., Ortolan, E., Vaisitti, T., and Aydin, S. Physiol. Rev.2008; 88: 841–886
21, Sirtuin 1-mediated effects of exercise and resveratrol onmitochondrial biogenesis. Menzies, K.J., Singh, K., Saleem, A., and Hood,D.A.J. Biol. Chem. 2013; 288: 6968–6979
22, SIRT1 metabolic actions: Integrating recent advances from mousemodels. Boutant, M. and Canto, C. Mol. Metab. 2014; 3: 5–18
23, Mitochondrial sirtuins and their relationships with metabolicdisease and cancer.
Kumar, S. andLombard, D.B. Antioxid. Redox Signaling. 2015; 22: 1060–1077
24, Nicotinamide mononucleotide, a key NAD+ intermediate, treats thepathophysiology of diet- and age-induced diabetes in mice
25, P7C3 neuroprotective chemicals block axonal degeneration andpreserve function after traumatic brain injury. Yin, T.C., Britt, J.K., DeJesús Cortés, H., Lu, Y., Genova, R.M., Khan, M.Z., Voorhees, J.R., Shao, J.,Katzman, A.C., Huntington, P.J. et al. Cell Rep. 2014; 8: 1731–1740
26, Neuroprotective efficacy of aminopropyl carbazoles in a mouse modelof Parkinson disease. De Jesús-Cortés, H., Xu, P., Drawbridge, J., Estill, S.J.,Huntington, P., Tran, S., Britt, J., Tesla, R., Morlock, L., Naidoo, J. et al.Proc. Natl. Acad. Sci. USA. 2012; 109: 17010–17015
27, Neuroprotective efficacy of aminopropyl carbazoles in a mouse modelof amyotrophic lateral sclerosis. Tesla, R., Wolf, H.P., Xu, P., Drawbridge,J., Estill, S.J., Huntington, P., McDaniel, L., Knobbe, W., Burket, A., Tran,S. et al. Proc. Natl. Acad. Sci. USA. 2012; 109: 17016–17021
28, NAD+ Replenishment Improves Lifespan and Healthspan in AtaxiaTelangiectasia Models via Mitophagy and DNA Repair Substance with the potentialto postpone aging
29, Neuronal SIRT1 activation as a novel mechanism underlying theprevention of Alzheimer disease amyloid neuropathology by calorie restriction.Qin, W., Yang, T., Ho, L., Zhao, Z., Wang, J., Chen, L., Zhao, W.,Thiyagarajan, M., MacGrogan, D., Rodgers, J.T. et al. J. Biol. Chem. 2006; 281:21745–21754
30,Nicotinamide riboside restores cognition through an upregulation ofproliferator activated receptor-γ coactivator 1α regulated β secretase 1degradation and mitochondrial gene expression in Alzheimer’s mouse models.Gong, B., Pan, Y., Vempati, P., Zhao, W., Knable, L., Ho, L., Wang, J., Sastre,M., Ono, K., Sauve, A.A., and Pasinetti, G.M. Neurobiol. Aging. 2013; 34:1581–1588
31,NAD+ and sirtuins in aging and disease (Imai, 2014)
32,Declining NAD+ Induces a Pseudohypoxic State DisruptingNuclear-Mitochondrial Communication during Aging (Gomes, Sinclair,2013)
33, un Li,Zhenkun Lou, Vera Gorbunova, L. Aravind, Clemens Steegborn, David A. Sinclair.A conserved NAD+ binding pocket that regulates protein-protein interactions duringaging. Science 355:1312,(2017)
34,Mouchiroud L., Houtkooper R.H., Moullan N., et al.. TheNAD+/Sirtuin pathway modulates longevity through activation of mitochondrialUPR and FOXO signaling. Cell 154: 430-441 (2013)
35,Nicotinamide Mononucleotide, a Key NAD+ Intermediate, Treats thePathophysiology of Diet- and Age-Induced Diabetes in Mice (Yoshino, 2011
36,Head to Head Comparison of Short-Term Treatment with the NAD(+)Precursor Nicotinamide Mononucleotide (NMN) and 6 Weeks of Exercise in ObeseFemale Mice (Uddin, 2016)
37, Evidence for a direct effect of the NAD+ precursor acipimox onmuscle mitochondrial function in humans. van de Weijer, T., Phielix, E., Bilet,L., Williams, E.G., Ropelle, E.R., Bierwagen, A., Livingstone, R., Nowotny, P.,Sparks, L.M., Paglialunga, S. et al. Diabetes. 2015; 64: 1193–1201
38,Nicotinamide mononucleotide attenuates brain injury afterintracerebral hemorrhage by activating Nrf2/HO-1 signaling pathway (Wei, 2017)
39,Nicotinamide mononucleotide protects against β-amyloidoligomer-induced cognitive impairment and neuronal death (Wang, 2016)
40,Nicotinamide mononucleotide inhibits JNK activation to reverseAlzheimer disease (Yao, 2017)
41,Nicotinamidemononucleotide, an intermediate of NAD+ synthesis, protects the heart fromischemia and repercussion (Yamamoto, 2014)
42,Nicotinamide mononucleotide, an intermediate of NAD+ synthesis, protects theheart from ischemia and repercussion
43,Nicotinamide mononucleotide supplementation reverses vasculardysfunction and oxidative stress with aging in mice (de Picciotto, 2016)
44,Short-termadministration of Nicotinamide Mononucleotide preserves cardiac mitochondrialhomeostasis and prevents heart failure (Zhang, 2017)
45,Nicotinamide mononucleotide requires SIRT3 to improve cardiacfunction and bioenergetics in a Friedreich’s ataxia cardiomyopathy model
46,Samuel W.French. Chronic alcohol binging injures the liver andother organs by reducing NAD⁺ levels required for sirtuin’s deacetylaseactivity. Experimental and Molecular Pathology 100:303-306(2016)
47,NAMPT-mediatedNAD+ biosynthesis is essential for vision in mice (lin, 2016)
48,Brown KD, Maqsood S, Huang JY, Pan Y, Harkcom W, Li W, Sauve A,Verdin E, Jaffrey SR. Activation of SIRT3 by the NAD(+) precursor nicotinamideriboside protects from noise-induced hearing loss. Cell metabolism.2014;20:1059–1068

发表评论

您的邮箱地址不会被公开。 必填项已用 * 标注

购物车